Fourierovy řady


♪♫ ♪ ♪♫ ♪



Problém:

Jak si levně pořídit sinus? Zkusíme zajít do krámu "U Polynóma".



Řešení:

Hle! U Polynóma je sinus drahý (postav se do řady znamená sin x = x - x^3/3! + ... ). A to není levné ...

Proto si dojdeme ke Kosinus & Sin, kde je takové smetí zadarmo.



Když sebou něco mrská jako sinus nebo kosinus, je to za babku u Kosinus & Sin.


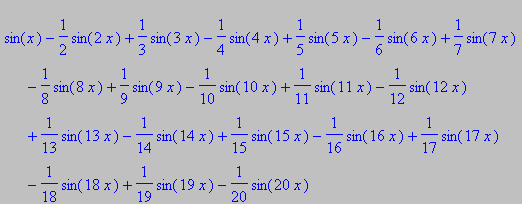
BTW, identita je tam v takovéto řadě



Teď se podíváme, jak se dovedou vytáhnout řady sestavené z funkcí sin x, cos x, sin 2x, cos 2x, ...